全球自有品牌产品亚洲展PLF

分享到:

展期活动 | 所有零售人,来PLF&FMR南京站寻自有品牌新契机!

编辑:Feng 来源: 发表时间:2023-05-15 07:53:48 关注 次 | 查看所有评论

展期活动 | 所有零售人,来PLF&FMR南京站寻自有品牌新契机!



图片


第十五届全球自有品牌产品亚洲展暨第四届零售生鲜食材展(以下简称PLF&FMR)将于2023年3月22-24日在南京国际博览中心4-9号馆举办,届时将迎来参展商近1100家,展出单品超10万个,吸引近19000名专业买家及2000名决策层高管亲临现场参观!PLF&FMR是一个为零售商提供更多零售商品及更好的自有品牌产品供应商的B2B专业贸易展览会。


展会同期将举办近二十场论坛活动,含高峰论坛、研讨会、技能大赛、报告首发、品牌首发、新品秀、颁奖晚宴、商贸对接会等,PLF&FMR尽显零售业迸发的生机和活力,为全场展商和观众从多角度带来灵感和资源。

图片





高峰论坛荟聚精英

零售高管经验无保留分享


第十五自有品牌高峰论坛将在3月22日展会现场举办。峰会紧紧围绕“自有品牌健康主张”的主题,邀请500位零售自有品牌人相聚南京,洞察健康消费新趋势,倡导健康产品新理念,探究健康产业高效的供应链体系建设。会上,来自上海商学院市场营销系主任、博士、副教授冯瑞将详细解读《中国自有品牌发展研究报告(2022至2023)》,用夯实的数据展现现阶段自有品牌发展的成果与问题,提供给现场的企业决策层。


图片


第四届零售生鲜峰会以“布局生鲜自有品牌,构建零售新格局”为主题,从生鲜爆品开发、生鲜私域赛道、餐饮零售化等方面给到当前零售生鲜发展存在的痛点与挑战一个新的思路。蜀海平台运营负责人蔡雯贞女士、本来集团副总裁刘有才先生都将在峰会现场带来独到的见解,敬请期待。



老板私享、主题演讲、案例解析

全国连锁商业战略发展论坛全面探索零售连锁领域新篇章


由龙商网&超市周刊主办的第十九届全国连锁商业战略发展论坛已确定将会址定在PLF&FMR现场。届时,连锁超市、大卖场、社区超市、便利店、百货、购物中心、专业店等企业董事长、总经理、副总、总监、店长都将聚集南京,会议形式含老板私享、主题演讲、案例解析、对话论坛、门店参观等,是业内不可错过的、专业度很高的论坛活动。


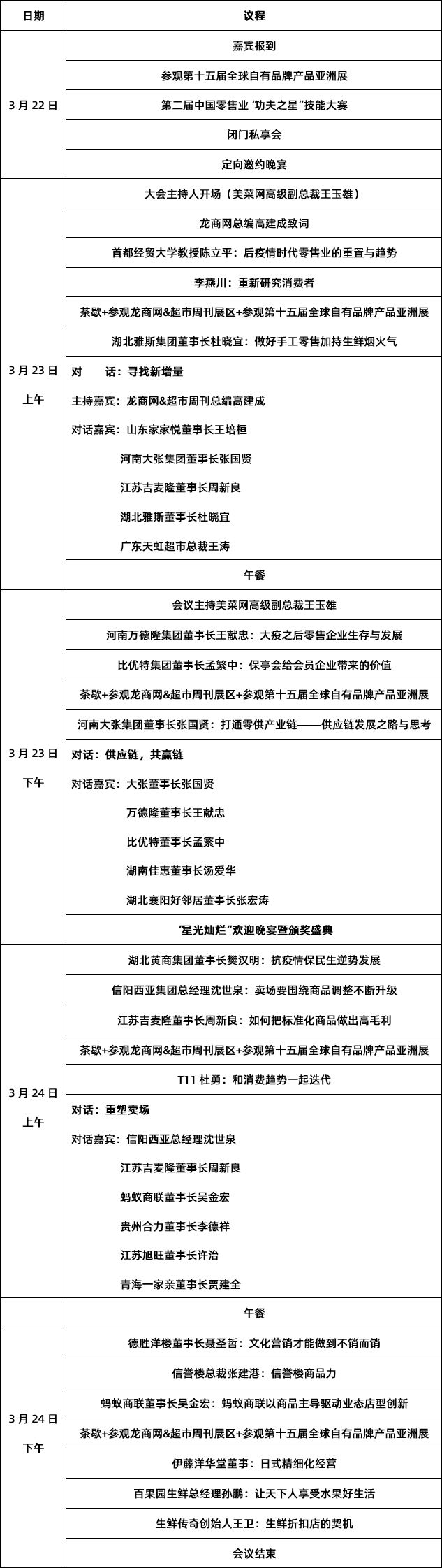
第十九届全国连锁商业战略发展论坛议程如下:


图片


本场活动单独售票

据悉,第二届中国零售业“功夫之星”技能大赛也将同期举行,提升员工技能和服务水平不仅可以降本增效,还能提升企业市场竞争力。本届技能大赛含堆头设计与陈列技能竞赛、智能AI电子秤操作技能比赛,极具实操性。




千人盛宴,行业翘楚

第六届PLF金星奖公布自有品牌卓越商品奖名单


“PLF金星奖”是国内自有品牌行业特色鲜明、颇具影响力的专业评选活动。第六届PLF金星奖从2022年9月28日正式启动,50多位专业评委历经1个多月的评审工作,最终评审结果将在展会期间颁奖晚宴重磅揭晓。


图片

据悉,奖项含自有品牌卓越商品奖、自有品牌优秀营销奖、自有品牌卓越团队奖、自有品牌优秀操盘手等四大奖项,颁奖对象有企业、团队、个人代表。

据悉,本次参评企业覆盖面更广,他们中有太原优鲜多歌供应链有限公司(美特好)、北京宝宝爱吃餐饮管理有限公司(美团买菜)、北京歌瑞家婴童用品有限公司(乐友)、北京京东世纪贸易有限公司(京东京造)、成都奥特乐商业管理有限公司等。具体评选结果,请期待3月22日南京金星奖千人颁奖晚宴。



天猫超市“喵满分”品牌首发

中国热科院新研究成果“斑兰”产品首发


根据《中国自有品牌发展研究报告(2022-2023)》最新数据表明,近年来自有品牌贡献度不断攀升,仓储式会员店、新零售、线上零售、便利店等业态为代表的零售商成为自有品牌开发的主力军,产品升级、品牌升级是自有品牌团队工作的重点之一。


图片


目前,在自有品牌领域试水多年的天猫超市已完成自有品牌升级,届时将在展会现场携“喵满分”在零售行业聚焦的PLF&FMR展会现场进行品牌发布,展示自有品牌“喵满分”系列新产品。

中国热带农业科学院(简称“中国热科院”)是我国从事热带农业科学研究的***综合性科研机构。在3月22日PLF&FMR现场,中国热科院将自主研发的中热科技“斑兰”系列技术及产品做行业首发,让每一位莅临PLF&FMR的观众感受热带农业的前沿技术应用。



此外,即将在3月22日在南京开幕的第十五届全球自有品牌产品亚洲展暨零售生鲜食材展现场还有多场零供对接会同步举行、金星奖获奖产品鉴赏陈列等。

参与PLF&FMR各类活动,您可以发现当前商品的创新趋势、可以学习到提升零售经营管理效率的方法、可以深入了解到未来自有品牌的发展动态、还可以寻找跨界合作伙伴共同开拓新赛道……



文章投稿 | 展会入驻

网纵会展网-中国会展专业门户站!

也许您感兴趣 更多
评价排行榜

本月最热 更多
名次展会名称月份区域
1 2022全国糖酒会 三月 四川
2 世界食品广州展 五月 广州
3 中国建博会 七月 广州
4 北京科博会 九月 北京
5 北京车展 四月 北京
6 CIHIE·健博会 五月 北京
7 中国工博会 12月 上海
8 深圳跨境电商展 十月 深圳
9 广州大健康展 六月 广州
10 上海物流展 11月 上海
11 上海国际情趣生活展 四月 上海
12 上海家具展 九月 上海
投票排行 更多
名次 展会名称 月份 区域
1 中国计量展 五月 上海
2 上海国际精酿啤酒展 五月 上海
3 上海地面材料展 11月 上海
4 汽车底盘展 11月 上海
5 CBME孕婴童展 七月 上海
6 中国建博会 七月 广州
7 CRFE环球餐饮展 四月 北京
8 广州连锁加盟展 五月 广州
9 上海礼品家居展 六月 上海
10 广州大健康展 六月 广州
会展视频 更多
展商新闻 更多